COMBUSTIO si LUKA BAKAR
oleh
Mega R Wijayanti, S.Kep.,CHt
Apa sih luka bakar itu gaiiss??
Luka bakar merupakan luka yang
disebabkan oleh pengalihan energi dari suatu sumber panas pada tubuh, panas
dapat dipindahkan oleh hantaran/radiasi electromagnet (Brunner & Suddarth,
2002). Luka bakar merupakan kerusakan atau kehilangan jaringan yang disebabkan
kontrak dengan sumber panas seperti api, air, panas, bahan kimia, listrik dan
radiasi (Moenajar,
2002). Luka bakar adalah kerusakan pada kulit diakibatkan oleh panas, kimia
atau radio aktif (Wong, 2003). So bisa kita simpulkan kalau luka bakar adalah suatu bentuk kerusakan atau
kehilangan jaringan yang disebabkan adanya kontak dengan sumber panas seperti
api, air panas, bahan kimia, listrik dan radiasi. Kerusakan jaringan yang
disebabkan api dan koloid (misalnya bubur panas) lebih berat dibandingkan air
panas. Ledakan dapat menimbulkan luka bakar dan menyebabkan kerusakan organ.
Bahan kimia terutama asam menyebabkan kerusakan yang hebat akibat reaksi
jaringan sehingga terjadi diskonfigurasi jaringan yang menyebabkan gangguan
proses penyembuhan. Lama kontak jaringan dengan sumber panas menentukan luas
dan kedalaman kerusakan jaringan. Semakin lama waktu kontak, semakin luas dan
dalam kerusakan jaringan yang terjadi (Moenadjat, 2003).
Menurut kalian, luka bakar dibedakan jadi berapa jenis sih??
1. Berdasarkan
penyebab:
a. Luka bakar karena api
b. Luka bakar karena air panas
c. Luka bakar karena bahan kimia
d. Luka bakar karena listrik
e. Luka bakar karena radiasi
f. Luka bakar karena suhu
rendah (frost bite)
2.
Berdasarkan kedalaman luka bakar:
a. Luka bakar derajat I
Luka bakar derajat pertama adalah
setiap luka bakar yang di dalam proses penyembuhannya tidak meninggalkan
jaringan parut. Luka bakar derajat pertama tampak sebagai suatu daerah yang
berwarna kemerahan, terdapat gelembung gelembung yang ditutupi oleh daerah
putih, epidermis yang tidak mengandung pembuluh darah dan dibatasi oleh kulit
yang berwarna merah serta hiperemis. Luka bakar derajat pertama ini hanya
mengenai epidermis dan biasanya sembuh dalam 5-7 hari, misalnya tersengat
matahari. Luka tampak sebagai eritema dengan keluhan rasa nyeri atau
hipersensitifitas setempat. Luka derajat pertama akan sembuh tanpa bekas.

b. Luka bakar derajat II
Kerusakan yang terjadi pada
epidermis dan sebagian dermis, berupa reaksi inflamasi akut disertai proses
eksudasi, melepuh, dasar luka berwarna merah atau pucat, terletak lebih tinggi
di atas permukaan kulit normal, nyeri karena ujungujung saraf teriritasi. Luka
bakar derajat II ada dua:
1) Derajat II dangkal (superficial)
Kerusakan yang mengenai bagian superficial dari
dermis, apendises kulit seperti folikel rambut, kelenjar keringat, kelenjar
sebasea masih utuh. Luka sembuh dalam waktu 10-14 hari.
2) Derajat II dalam (deep)
Kerusakan hampir seluruh bagian dermis. Apendises
kulit seperti folikel rambut, kelenjar keringat, kelenjar sebasea sebagian
masih utuh. Penyembuhan terjadi lebih lama, tergantung apendises kulit yang
tersisa. Biasanya penyembuhan terjadi dalam waktu lebih dari satu bulan.
c. Luka bakar derajat III
Kerusakan meliputi seluruh ketebalan
dermis dan lapisan yang lebih dalam, apendises kulit seperti folikel rambut,
kelenjar keringat, kelenjar sebasea rusak, tidak ada pelepuhan, kulit berwarna
abu-abu atau coklat, kering, letaknya lebih rendah dibandingkan kulit sekitar
karena koagulasi protein pada lapisan epidermis dan dermis, tidak timbul rasa
nyeri. Penyembuhan lama karena tidak ada proses epitelisasi spontan.
3.
Berdasarkan tingkat keseriusan luka
a. Luka bakar ringan/ minor
1). Luka bakar dengan
luas < 15 % pada dewasa
2). Luka bakar dengan
luas < 10 % pada anak dan usia lanjut
3). Luka bakar dengan luas < 2 % pada segala usia
(tidak mengenai muka, tangan, kaki, dan
perineum.
b. Luka bakar sedang
(moderate burn)
1). Luka bakar dengan luas 15 – 25 % pada dewasa, dengan luka bakar
derajat III kurang dari 10 %
2). Luka bakar dengan luas 10 – 20 %
pada anak usia < 10 tahun atau dewasa > 40 tahun, dengan luka bakar
derajat III kurang dari 10 %
3). Luka bakar dengan derajat III <
10 % pada anak maupun dewasa yang tidak mengenai muka, tangan, kaki, dan
perineum.
c. Luka bakar berat (major
burn)
1). Derajat II-III
> 20 % pada pasien berusia di bawah 10 tahun atau di atas usia 50 tahun
2). Derajat
II-III > 25 % pada kelompok usia selain disebutkan pada butir pertama
3). Luka bakar
pada muka, telinga, tangan, kaki, dan perineum
4). Adanya
cedera pada jalan nafas (cedera inhalasi) tanpa memperhitungkan luas luka bakar
5). Luka bakar
listrik tegangan tinggi
6). Disertai
trauma lainnya
7). Pasien-pasien
dengan resiko tinggi.
Ngemeng...ngemeng, penyebab luka bakar apa yah??
Jadi gaiiss,..luka bakar (Combustio) dapat
disebabkan oleh paparan api, baik secara langsung maupun tidak langsung, misal
akibat tersiram air panas yang banyak terjadi pada kecelakaan rumah tangga.
Selain itu, pajanan suhu tinggi dari matahari, listrik maupun bahan kimia juga
dapat menyebabkan luka bakar. Secara garis besar, penyebab terjadinya luka
bakar dapat dibagi menjadi:
1. Paparan api
Flame : Akibat kontak langsung antara jaringan dengan api
terbuka, dan menyebabkan cedera langsung ke jaringan tersebut. Api dapat
membakar pakaian terlebih dahulu baru mengenai tubuh. Serat alami memiliki
kecenderungan untuk terbakar, sedangkan serat sintetik cenderung meleleh atau
menyala dan menimbulkan cedera tambahan berupa cedera kontak.
Benda panas (kontak): Terjadi akibat
kontak langsung dengan benda panas. Luka bakar yang dihasilkan terbatas pada
area tubuh yang mengalami kontak. Contohnya antara lain adalah luka bakar
akibat rokok dan alat-alat seperti solder besi atau peralatan masak.
2. Scalds (air panas)
Terjadi akibat kontak dengan air
panas. Semakin kental cairan dan semakin lama waktu kontaknya, semakin besar
kerusakan yang akan ditimbulkan. Luka yang disengaja atau akibat kecelakaan
dapat dibedakan berdasarkan pola luka bakarnya. Pada kasus kecelakaan, luka
umumnya menunjukkan pola percikan, yang satu sama lain dipisahkan oleh kulit
sehat. Sedangkan pada kasus yang disengaja, luka umumnya melibatkan keseluruhan
ekstremitas dalam pola sirkumferensial dengan garis yang menandai permukaan
cairan.
3. Uap panas
Terutama ditemukan di daerah
industri atau akibat kecelakaan radiator mobil. Uap panas menimbulkan cedera
luas akibat kapasitas panas yang tinggi dari uap serta dispersi oleh uap
bertekanan tinggi. Apabila terjadi inhalasi, uap panas dapat menyebabkan cedera
hingga ke saluran napas distal di paru.
4. Gas panas
Inhalasi menyebabkan cedera thermal
pada saluran nafas bagian atas dan oklusi jalan nafas akibat edema.
5. Aliran listrik
Cedera timbul akibat aliran listrik
yang lewat menembus jaringan tubuh. Umumnya luka bakar mencapai kulit bagian
dalam. Listrik yang menyebabkan percikan api dan membakar pakaian dapat
menyebabkan luka bakar tambahan.
6. Zat kimia (asam atau basa)
7. Radiasi
8. Sunburn sinar matahari,
terapi radiasi.
Terus anatomi sama fisiologinya gimana dong???
Kulit adalah organ tubuh terluas
yang menutupi otot dan mempunyai fungsi sebagai pelindung tubuh dan berbagai
trauma ataupun masuknya bakteri, kulit juga mempunyai fungsi utama reseptor
yaitu untuk mengindera suhu, perasaan nyeri, sentuhan ringan dan tekanan, pada
bagian stratum korneum mempunyai kemampuan menyerap air sehingga dengan
demikian mencegah kehilangan air serta elektrolit yang berlebihan dan
mempertahankan kelembaban dalam jaringan subkutan.
Tubuh secara terus menerus akan
menghasilkan panas sebagai hasil metabolisme makanan yang memproduksi energi,
panas ini akan hilang melalui kulit, selain itu kulit yang terpapar sinar
ultraviolet dapat mengubah substansi yang diperlukan untuk mensintesis vitamin
D. kulit tersusun atas 3 lapisan utama yaitu epidermis, dermis dan jaringan
subkutan.
1. Lapisan
epidermis, terdiri atas:
a. Stratum korneum, selnya sudah mati, tidak mempunyai inti sel, inti selnya sudah
mati dan mengandung keratin, suatu protein fibrosa tidak larut yang membentuk
barier terluar kulit dan mempunyai kapasitas untuk mengusir patogen dan
mencegah kehilangan cairan berlebihan dari tubuh.
b. Stratum lusidum. Selnya pipih, lapisan ini hanya terdapat pada telapak tangan
dan telapak kaki.
c. Stratum granulosum, stratum ini terdiri dari sel-sel pipi seperti kumparan,
sel-sel tersebut terdapat hanya 2-3 lapis yang sejajar dengan permukaan kulit.
d.Stratum spinosum/stratum akantosum. Lapisan ini merupakan lapisan yang paling
tebal dan terdiri dari 5-8 lapisan. Sel-selnya terdiri dari sel yang bentuknya
poligonal (banyak sudut dan mempunyai tanduk).
e. Stratum basal/germinatum. Disebut stratum basal karena sel-selnya terletak di
bagian basal/basis, stratum basal menggantikan sel-sel yang di atasnya dan
merupakan sel-sel induk.
2. Lapisan
dermis terbagi menjadi dua yaitu:
a. Bagian atas, pars papilaris (stratum papilaris)
Lapisan ini berada langsung di bawah epidermis dan
tersusun dari sel-sel fibroblas yang menghasilkan salah satu bentuk kolagen.
b. Bagian bawah, pars retikularis (stratum retikularis).
Lapisan ini terletak di bawah lapisan papilaris dan
juga memproduksi kolagen. Dermis juga tersusun dari pembuluh
darah serta limfe, serabut saraf, kelenjar keringat serta sebasea dan akar
rambut.
3. Jaringan
subkutan atau hipodermis
Merupakan lapisan kulit yang
terdalam. Lapisan ini terutamanya adalah jaringan adipose yang memberikan
bantalan antara lapisan kulit dan struktur internal seperti otot dan tu lang.
Jaringan subkutan dan jumlah deposit lemak merupakan faktor penting dalam
pengaturan suhu tubuh.
Kelenjar Pada Kulit
Kelenjar keringat ditemukan pada
kulit pada sebagian besar permukaan tubuh. Kelenjar ini terutama terdapat pada
telapak tangan dan kaki. Kelenjar keringat diklasifikasikan menjadi 2, yaitu
kelenjar ekrin dan apokrin. Kelenjar ekrin ditemukan pada semua daerah kulit.
Kelenjar apokrin berukuran lebih besar dan kelenjar ini terdapat aksila, anus,
skrotum dan labia mayora.
So...perjalanan terjadinya luka bakar gimana dooongs????
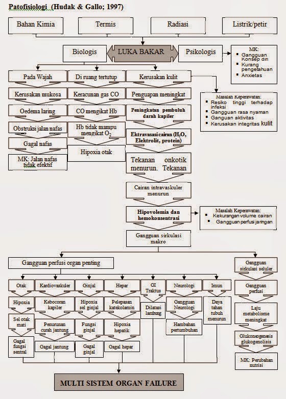
Luka
bakar (Combustio) disebabkan oleh pengalihan energi dari suatu sumber
panas kepada tubuh. Panas dapat dipindahkan lewat hantaran atau radiasi
elektromagnetik. Destruksi jaringan terjadi akibat koagulasi, denaturasi
protein atau ionisasi isi sel. Kulit dan mukosa saluran nafas atas merupakan
lokasi destruksi jaringan. Jaringan yang dalam termasuk organ visceral dapat
mengalami kerusakan karena luka bakar elektrik atau kontak yang lama dengan burning
agent. Nekrosis dan keganasan organ dapat terjadi.
Kedalam luka
bakar bergantung pada suhu agen penyebab luka bakar dan lamanya kontak dengan
gen tersebut. Pajanan selama 15 menit dengan air panas dengan suhu sebesar 56.10
C mengakibatkan cidera full thickness yang serupa. Perubahan
patofisiologik yang disebabkan oleh luka bakar yang berat selama awal periode
syok luka bakar mencakup hipoperfusi jaringan dan hipofungsi organ yang terjadi
sekunder akibat penurunan curah jantung dengan diikuti oleh fase hiperdinamik
serta hipermetabolik. Kejadian sistemik awal sesudah luka bakar yang berat
adalah ketidakstabilan hemodinamika akibat hilangnya integritas kapiler dan
kemudian terjadi perpindahan cairan, natrium serta protein dari ruang
intravaskuler ke dalam ruanga interstisial.
Curah
jantung akan menurun sebelum perubahan yang signifikan pada volume darah
terlihat dengan jelas. Karena berkelanjutnya kehilangan cairan dan berkurangnya
volume vaskuler, maka curah jantung akan terus turun dan terjadi penurunan
tekanan darah. Sebagai respon, system saraf simpatik akan melepaskan
ketokelamin yang meningkatkan vasokontriksi dan frekuensi denyut nadi.
Selanjutnya vasokontriksi pembuluh darah perifer menurunkan curah jantung.
Umumnya
jumlah kebocoran cairan yang tersebar terjadi dalam 24 hingga 36 jam pertama
sesudah luka bakar dan mencapai puncaknya dalam tempo 6-8 jam. Dengan
terjadinya pemulihan integritas kapiler, syok luka bakar akan menghilang dan
cairan mengalir kembali ke dalam kompartemen vaskuler, volume darah akan
meningkat. Karena edema akan bertambah berat pada luka bakar yang melingkar.
Tekanan terhadap pembuluh darah kecil dan saraf pada ekstremitas distal
menyebabkan obstruksi aliran darah sehingga terjadi iskemia. Komplikasi ini
dinamakan sindrom kompartemen.
Volume darah
yang beredar akan menurun secara dramatis pada saat terjadi syok luka bakar.
Kehilangan cairan dapat mencapai 3-5 liter per 24 jam sebelum luka bakar
ditutup. Selama syok luka bakar, respon luka bakar respon kadar natrium serum
terhadap resusitasi cairan bervariasi. Biasanya hipnatremia terjadi segera
setelah terjadinya luka bakar, hiperkalemia akan dijumpai sebagai akibat
destruksi sel massif. Hipokalemia dapat terhadi kemudian dengan berpeindahnya
cairan dan tidak memadainya asupan cairan. Selain itu juga terjadi anemia
akibat kerusakan sel darah merah mengakibatkan nilai hematokrit meninggi karena
kehilangan plasma. Abnormalitas koagulasi yang mencakup trombositopenia dan
masa pembekuan serta waktu protrombin memanjang juga ditemui pada kasus luka
bakar.
Kasus luka
bakar dapat dijumpai hipoksia. Pada luka bakar berat, konsumsi oksigen oleh
jaringan meningkat 2 kali lipat sebagai akibat hipermetabolisme dan respon
lokal. Fungsi renal dapat berubah sebagai akibat dari berkurangnya volume
darah. Destruksi sel-sel darah merah pada lokasi cidera akan menghasilkan
hemoglobin bebas dalam urin. Bila aliran darah lewat tubulus renal tidak
memadai, hemoglobin dan mioglobin menyumbat tubulus renal sehingga timbul
nekrosis akut tubuler dan gagal ginjal.
Kehilangan
integritas kulit diperparah lagi dengan pelepasan faktor-faktor inflamasi yang
abnormal, perubahan immunoglobulin serta komplemen serum, gangguan fungsi
neutrofil, limfositopenia. Imunosupresi membuat pasien luka bakar bereisiko
tinggi untuk mengalmai sepsis. Hilangnya kulit menyebabkan ketidakmampuan
pengaturan suhunya. Beberapa jam pertama pasca luka bakar menyebabkan suhu
tubuh rendah, tetapi pada jam-jam berikutnya menyebabkan hipertermi yang
diakibatkan hipermetabolisme.
F. MANIFESTASI
KLINIS COMBUSTIO/ LUKA BAKAR
|
Kedalaman Dan Penyebab Luka Bakar
|
Bagian Kulit Yang Terkena
|
Gejala
|
Penampilan Luka
|
Perjalanan Kesembuhan
|
|
Derajat Satu (Superfisial):
tersengat matahari, terkena api dengan intensitas rendah
|
Epidermis
|
Kesemutan, hiperestesia (supersensivitas),rasa nyeri
mereda jika didinginkan
|
Memerah, menjadi putih ketika
ditekan minimal atau tanpa edema
|
lengkap dalam waktu
satu
minggu,
terjadi pengelupasan
kulit
|
|
Derajat Dua (Partial-Thickness): tersiram
air mendidih, terbakar oleh nyala api
|
Epidermis dan bagian dermis
|
Nyeri, hiperestesia, sensitif terhadap udara yang
dingin
|
Melepuh, dasar luka berbintik-bintik merah,
epidermis retak, permukaan luka basah,
terdapat edema
|
Kesembuhan dalam
waktu 2-3 minggu,
pembentukan parut
dan
depigmentasi,
infeksi dapat
mengubahnya
menjadi derajat-tiga
|
|
Derajat Tiga (Full-Thickness): terbakar
nyala api, terkena cairan mendidih dalam waktu yang lama, tersengat arus
listrik
|
Epidermis, keseluruhan dermis dan kadang-kadang
jaringan subkutan
|
Tidak terasa nyeri, syok, hematuria (adanya darah
dalam urin) dan kemungkinan pula hemolisis (destruksi sel darah merah),
kemungkinan terdapat luka masuk dan keluar (pada luka bakar listrik)
|
Kering, luka bakar berwarna putih seperti
bahan kulit atau gosong, kulit retak dengan
bagian lemak yang tampak, terdapat edema
|
Pembentukan eskar,
diperlukan pencangkokan,
pembentukan parut dan hilangnya
kontur serta fungsi kulit,
hilangnya jari tangan atau
ekstrenitas dapat terjadi
|
Ini niih cara penyembuhannya gaiiiiss :)
Proses yang kemudian pada jaringan rusak ini adalah
penyembuhan luka yang dapat dibagi dalam 3 fase:
1. Fase
inflamasi
Fase yang
berentang dari terjadinya luka bakar sampai 3-4 hari pasca luka bakar. Dalam
fase ini terjadi perubahan vaskuler dan proliferasi seluler. Daerah luka
mengalami agregasi trombosit dan mengeluarkan serotonin, mulai timbul
epitelisasi.
2. Fase
proliferasi
Fase
proliferasi disebut fase fibroplasia karena yang terjadi proses proliferasi
fibroblast. Fase ini berlangsung sampai minggu ketiga. Pada fase proliferasi
luka dipenuhi sel radang, fibroplasia dan kolagen, membentuk jaringan berwarna
kemerahan dengan permukaan berbenjol halus yang disebut granulasi. Epitel tepi
luka yang terdiri dari sel basal terlepas dari dasar dan mengisi permukaan
luka, tempatnya diisi sel baru dari proses mitosis, proses migrasi terjadi ke
arah yang lebih rendah atau datar. Proses fibroplasia akan berhenti dan
mulailah proses pematangan.
3. Fase
maturasi
Terjadi
proses pematangan kolagen. Pada fase ini terjadi pula penurunan aktivitas
seluler dan vaskuler, berlangsung hingga 8 bulan sampai lebih dari 1 tahun dan
berakhir jika sudah tidak ada tanda-tanda radang. Bentuk akhir dari fase ini
berupa jaringan parut yang berwarna pucat, tipis, lemas tanpa rasa nyeri atau
gatal.
Luas luka bakar itu??
Berat luka
bakar (Combustio) bergantung pada dalam, luas, dan letak luka. Usia
dan kesehatan pasien sebelumnya akan sangat mempengaruhi prognosis. Adanya
trauma inhalasi juga akan mempengaruhi berat luka bakar.
Jaringan
lunak tubuh akan terbakar bila terpapar pada suhu di atas 46oC.
Luasnya kerusakan akan ditentukan oleh suhu permukaan dan lamanya kontak. Luka
bakar menyebabkan koagulasi jaringan lunak. Seiring dengan peningkatan suhu
jaringan lunak, permeabilitas kapiler juga meningkat, terjadi kehilangan
cairan, dan viskositas plasma meningkat dengan resultan pembentukan
mikrotrombus. Hilangnya cairan dapat menyebabkan hipovolemi dan syok,
tergantung banyaknya cairan yang hilang dan respon terhadap resusitasi. Luka
bakar juga menyebabkan peningkatan laju metabolik dan energi metabolisme.
Semakin luas
permukaan tubuh yang terlibat, morbiditas dan mortalitasnya meningkat, dan
penanganannya juga akan semakin kompleks. Luas luka bakar dinyatakan
dalam persen terhadap luas seluruh tubuh. Ada beberapa metode cepat untuk
menentukan luas luka bakar, yaitu:
1. Estimasi
luas luka bakar menggunakan luas permukaan palmar pasien. Luas telapak tangan
individu mewakili 1% luas permukaan tubuh. Luas luka bakar hanya dihitung pada
pasien dengan derajat luka II atau III.
2. Rumus 9
atau rule of nine untuk orang dewasa
Pada dewasa digunakan ‘rumus 9’,
yaitu luas kepala dan leher, dada, punggung, pinggang dan bokong, ekstremitas
atas kanan, ekstremitas atas kiri, paha kanan, paha kiri, tungkai dan kaki
kanan, serta tungkai dan kaki kiri masing-masing 9%. Sisanya 1% adalah daerah
genitalia. Rumus ini membantu menaksir luasnya permukaan tubuh yang terbakar
pada orang dewasa.
Wallace membagi tubuh atas bagian 9% atau kelipatan 9
yang terkenal dengan nama rule of nine atua rule of wallace yaitu:
a.
Kepala dan leher
: 9%
b. Lengan
masing-masing
9% : 18%
c.
Badan depan 18%, badan belakang 18% :
36%
d. Tungkai
maisng-masing
18% : 36%
e.
Genetalia/perineum
: 1%
Total : 100%
Pada anak
dan bayi digunakan rumus lain karena luas relatif permukaan kepala anak jauh
lebih besar dan luas relatif permukaan kaki lebih kecil. Karena perbandingan
luas permukaan bagian tubuh anak kecil berbeda, dikenal rumus 10 untuk bayi, dan
rumus 10-15-20 untuk anak.
3. Metode
Lund dan Browder
Metode yang diperkenalkan untuk
kompensasi besarnya porsi massa tubuh di kepala pada anak. Metode ini digunakan
untuk estimasi besarnya luas permukaan pada anak. Apabila tidak tersedia tabel
tersebut, perkiraan luas permukaan tubuh pada anak dapat menggunakan ‘Rumus 9’
dan disesuaikan dengan usia:
a.
Pada anak di
bawah usia 1 tahun: kepala 18% dan tiap tungkai 14%. Torso dan lengan
persentasenya sama dengan dewasa.
b.
Untuk tiap pertambahan usia 1 tahun, tambahkan 0.5%
untuk tiap tungkai dan turunkan persentasi kepala sebesar 1% hingga tercapai
nilai dewasa.
![]() |
| Pembagian luas luka bakar |
Komplikasi yang ditimbulkan apa aja dong???
1.
Gagal jantung kongestif dan edema pulmonal
2. Sindrom
kompartemen
Sindrom kompartemen merupakan proses
terjadinya pemulihan integritas kapiler, syok luka bakar akan menghilang dan
cairan mengalir kembali ke dalam kompartemen vaskuler, volume darah akan
meningkat. Karena edema akan bertambah berat pada luka bakar yang melingkar.
Tekanan terhadap pembuluh darah kecil dan saraf pada ekstremitas distal
menyebabkan obstruksi aliran darah sehingga terjadi iskemia.
3. Adult
Respiratory Distress Syndrome
Akibat kegagalan respirasi terjadi
jika derajat gangguan ventilasi dan pertukaran gas sudah mengancam jiwa pasien.
4.
Ileus Paralitik dan Ulkus Curling
Berkurangnya peristaltic usus dan
bising usus merupakan tanda-tanda ileus paralitik akibat luka bakar. Distensi
lambung dan nausea dapat mengakibatnause. Perdarahan lambung yang terjadi
sekunder akibat stress fisiologik yang massif (hipersekresi asam lambung) dapat
ditandai oleh darah okulta dalam feces, regurgitasi muntahan atau vomitus yang
berdarha, ini merupakan tanda-tanda ulkus curling.
5.
Syok sirkulasi terjadi akibat kelebihan muatan cairan atau bahkan hipovolemik
yang terjadi sekunder akibat resusitasi cairan yang adekuat. Tandanya biasanya
pasien menunjukkan mental berubah, perubahan status respirasi, penurunan haluaran
urine, perubahan pada tekanan darah, curah janutng, tekanan cena sentral dan
peningkatan frekuensi denyut nadi.
6.
Gagal ginjal akut
Haluran urine yang tidak memadai
dapat menunjukkan resusiratsi cairan yang tidak adekuat khususnya hemoglobin
atau mioglobin terdektis dalam urine.
Pemeriksaan tambahannya nih??
1. Hitung darah lengkap : Hb (Hemoglobin) turun menunjukkan adanya pengeluaran
darah yang banyak sedangkan peningkatan lebih dari 15% mengindikasikan adanya
cedera, pada Ht (Hematokrit) yang meningkat menunjukkan adanya kehilangan
cairan sedangkan Ht turun dapat terjadi sehubungan dengan kerusakan yang
diakibatkan oleh panas terhadap pembuluh darah.
2. Leukosit : Leukositosis dapat terjadi sehubungan dengan adanya infeksi atau
inflamasi.
3. GDA (Gas Darah Arteri) : Untuk mengetahui adanya kecurigaaan cedera inhalasi.
Penurunan tekanan oksigen (PaO2) atau peningkatan tekanan karbon dioksida
(PaCO2) mungkin terlihat pada retensi karbon monoksida.
4. Elektrolit Serum : Kalium dapat meningkat pada awal sehubungan dengan cedera
jaringan dan penurunan fungsi ginjal, natrium pada awal mungkin menurun karena
kehilangan cairan, hipertermi dapat terjadi saat konservasi ginjal dan
hipokalemi dapat terjadi bila mulai diuresis.
5. Natrium Urin : Lebih besar dari 20 mEq/L mengindikasikan kelebihan cairan ,
kurang dari 10 mEqAL menduga ketidakadekuatan cairan.
6. Alkali Fosfat : Peningkatan Alkali Fosfat sehubungan dengan perpindahan cairan
interstisial atau gangguan pompa, natrium.
7. Glukosa Serum : Peninggian Glukosa Serum menunjukkan respon stress.
8. Albumin Serum : Untuk mengetahui adanya kehilangan protein pada edema cairan.
9. BUN atau Kreatinin : Peninggian menunjukkan penurunan perfusi atau fungsi
ginjal, tetapi kreatinin dapat meningkat karena cedera jaringan.
10. Loop aliran
volume : Memberikan pengkajian non-invasif terhadap efek atau luasnya cedera.
11. EKG : Untuk
mengetahui adanya tanda iskemia miokardial atau distritmia.
12. Fotografi luka
bakar : Memberikan catatan untuk penyembuhan luka bakar.
Penatalaksanaannya mameeent...
Pasien luka
bakar (Combustio) harus dievaluasi secara sistematik. Prioritas utama
adalah mempertahankan jalan nafas tetap paten, ventilasi yang efektif dan
mendukung sirkulasi sistemik. Intubasi endotrakea dilakukan pada pasien yang
menderita luka bakar berat atau kecurigaan adanya jejas inhalasi atau luka
bakar di jalan nafas atas. Intubasi dapat tidak dilakukan bila telah terjadi
edema luka bakar atau pemberian cairan resusitasi yang terlampau banyak. Pada
pasien luka bakar, intubasi orotrakea dan nasotrakea lebih dipilih daripada
trakeostomi.
Pasien dengan luka bakar saja
biasanya hipertensi. Adanya hipotensi awal yang tidak dapat dijelaskan atau
adanya tanda-tanda hipovolemia sistemik pada pasien luka bakar menimbulkan
kecurigaan adanya jejas „tersembunyi‟. Oleh karena itu, setelah mempertahankan
ABC, prioritas berikutnya adalah mendiagnosis dan menata laksana jejas lain
(trauma tumpul atau tajam) yang mengancam nyawa. Riwayat terjadinya luka
bermanfaat untuk mencari trauma terkait dan kemungkinan adanya jejas inhalasi.
Informasi riwayat penyakit dahulu, penggunaan obat, dan alergi juga penting
dalam evaluasi awal.
Pakaian pasien dibuka semua, semua
permukaan tubuh dinilai. Pemeriksaan radiologik pada tulang belakang servikal,
pelvis, dan torak dapat membantu mengevaluasi adanya kemungkinan trauma tumpul.
Setelah mengeksklusi jejas
signifikan lainnya, luka bakar dievaluasi. Terlepas dari luasnya area jejas,
dua hal yang harus dilakukan sebelum dilakukan transfer pasien adalah
mempertahankan ventilasi adekuat, dan jika diindikasikan, melepas dari eskar
yang mengkonstriksi.
Tatalaksana resusitasi luka bakar
1. Tatalaksana resusitasi jalan nafas:
a.
Intubasi
Tindakan intubasi dikerjakan sebelum edema mukosa menimbulkan manifestasi
obstruksi. Tujuan intubasi mempertahankan jalan nafas dan sebagai fasilitas
pemelliharaan jalan nafas.
b.
Krikotiroidotomi
Bertujuan sama dengan intubasi hanya saja dianggap terlalu agresif dan
menimbulkan morbiditas lebih besar dibanding intubasi. Krikotiroidotomi
memperkecil dead space, memperbesar tidal volume, lebih mudah mengerjakan
bilasan bronkoalveolar dan pasien dapat berbicara jika dibanding dengan
intubasi.
c.
Pemberian oksigen 100%
Bertujuan untuk menyediakan kebutuhan oksigen jika terdapat patologi jalan
nafas yang menghalangi suplai oksigen. Hati-hati dalam pemberian oksigen dosis
besar karena dapat menimbulkan stress oksidatif, sehingga akan terbentuk
radikal bebas yang bersifat vasodilator dan modulator sepsis.
d.
Perawatan jalan nafas
e.
Penghisapan sekret (secara berkala)
f.
Pemberian terapi inhalasi
Bertujuan mengupayakan suasana udara yang lebih baik didalam lumen jalan
nafas dan mencairkan sekret kental sehingga mudah dikeluarkan. Terapi inhalasi
umumnya menggunakan cairan dasar natrium klorida 0,9% ditambah dengan
bronkodilator bila perlu. Selain itu bias ditambahkan zat-zat dengan khasiat
tertentu seperti atropin sulfat (menurunkan produksi sekret), natrium
bikarbonat (mengatasi asidosis seluler) dan steroid (masih kontroversial)
g.
Bilasan bronkoalveolar
h.
Perawatan rehabilitatif untuk respirasi
i.
Eskarotomi pada dinding torak yang bertujuan untuk memperbaiki kompliansi paru
2. Tatalaksana resusitasi cairan
Resusitasi cairan diberikan dengan
tujuan preservasi perfusi yang adekuat dan seimbang di seluruh pembuluh darah
vaskular regional, sehingga iskemia jaringan tidak terjadi pada setiap organ
sistemik. Selain itu cairan diberikan agar dapat meminimalisasi dan eliminasi
cairan bebas yang tidak diperlukan, optimalisasi status volume dan komposisi
intravaskular untuk menjamin survival/maksimal dari seluruh sel, serta
meminimalisasi respons inflamasi dan hipermetabolik dengan menggunakan
kelebihan dan keuntungan dari berbagai macam cairan seperti kristaloid,
hipertonik, koloid, dan sebagainya pada waktu yang tepat. Dengan adanya
resusitasi cairan yang tepat, kita dapat mengupayakan stabilisasi pasien
secepat mungkin kembali ke kondisi fisiologik dalam persiapan menghadapi
intervensi bedah seawal mungkin.
Separuh dari jumlah 1+2+3 diberikan
dalam 8 jam pertama. Sisanya diberikan dalam 16 jam berikutnya. Pada hari kedua
diberikan setengah jumlah cairan hari pertama. Pada hari ketiga diberikan
setengah jumlah cairan hari kedua.
3. Resusitasi nutrisi
Pada pasien luka bakar, pemberian
nutrisi secara enteral sebaiknya dilakukan sejak dini dan pasien tidak perlu
dipuasakan. Bila pasien tidak sadar, maka pemberian nutrisi dapat melalui naso-gastric
tube (NGT). Nutrisi yang diberikan sebaiknya mengandung 10-15% protein,
50-60% karbohidrat dan 25-30% lemak. Pemberian nutrisi sejak awal ini dapat
meningkatkan fungsi kekebalan tubuh dan mencegah terjadinya atrofi vili usus.
Perawatan luka bakar
Umumnya untuk menghilangkan rasa
nyeri dari luka bakar (Combustio) digunakan morfin dalam dosis kecil
secara intravena (dosis dewasa awal : 0,1-0,2 mg/kg dan „maintenance‟
5-20 mg/70 kg setiap 4 jam, sedangkan dosis anak-anak 0,05-0,2 mg/kg setiap 4
jam). Tetapi ada juga yang menyatakan pemberian methadone (5-10 mg dosis
dewasa) setiap 8 jam merupakan terapi penghilang nyeri kronik yang bagus untuk
semua pasien luka bakar dewasa. Jika pasien masih merasakan nyeri walau dengan
pemberian morfin atau methadone, dapat juga diberikan benzodiazepine sebagai
tambahan.
Terapi pembedahan pada luka bakar
1. Eksisi dini
Eksisi dini adalah tindakan
pembuangan jaringan nekrosis dan debris (debridement) yang dilakukan
dalam waktu kurang dari 7 hari (biasanya hari ke 5-7) pasca cedera termis.
Dasar dari tindakan ini adalah:
a. Mengupayakan proses penyembuhan
berlangsung lebih cepat. Dengan dibuangnya jaringan nekrosis, debris dan eskar,
proses inflamasi tidak akan berlangsung lebih lama dan segera dilanjutkan
proses fibroplasia. Pada daerah sekitar luka bakar umumnya terjadi edema, hal
ini akan menghambat aliran darah dari arteri yang dapat mengakibatkan
terjadinya iskemi pada jaringan tersebut ataupun menghambat proses penyembuhan
dari luka tersebut. Dengan semakin lama waktu terlepasnya eskar, semakin lama
juga waktu yang diperlukan untuk penyembuhan.
b. Memutus rantai proses inflamasi yang
dapat berlanjut menjadi komplikasi – komplikasi luka bakar (seperti SIRS). Hal
ini didasarkan atas jaringan nekrosis yang melepaskan “burn toxic” (lipid
protein complex) yang menginduksi dilepasnya mediator-mediator inflamasi.
c. Semakin lama penundaan tindakan
eksisi, semakin banyaknya proses angiogenesis yang terjadi dan vasodilatasi di
sekitar luka. Hal ini mengakibatkan banyaknya darah keluar saat dilakukan
tindakan operasi. Selain itu, penundaan eksisi akan meningkatkan resiko
kolonisasi mikro – organisme patogen yang akan menghambat pemulihan graft dan
juga eskar yang melembut membuat tindakan eksisi semakin sulit.
Tindakan ini disertai anestesi baik
lokal maupun general dan pemberian cairan melalui infus. Tindakan ini digunakan
untuk mengatasi kasus luka bakar derajat II dalam dan derajat III. Tindakan ini
diikuti tindakan hemostasis dan juga “skin grafting” (dianjurkan “split
thickness skin grafting”). Tindakan ini juga tidak akan mengurangi
mortalitas pada pasien luka bakar yang luas. Kriteria penatalaksanaan eksisi
dini ditentukan oleh beberapa faktor, yaitu:
a.
Kasus luka bakar dalam yang
diperkirakan mengalami penyembuhan lebih dari 3 minggu.
b.
Kondisi fisik yang memungkinkan untuk menjalani
operasi besar.
c.
Tidak ada masalah dengan proses pembekuan darah.
d.
Tersedia donor yang cukup untuk menutupi permukaan
terbuka yang timbul.
Eksisi dini diutamakan dilakukan
pada daerah luka sekitar batang tubuh posterior. Eksisi dini terdiri dari
eksisi tangensial dan eksisi fasial.
Eksisi tangensial adalah suatu
teknik yang mengeksisi jaringan yang terluka lapis demi lapis sampai dijumpai
permukaan yang mengeluarkan darah (endpoint). Adapun alat-alat yang
digunakan dapat bermacam-macam, yaitu pisau Goulian atau Humbly yang digunakan
pada luka bakar dengan luas permukaan luka yang kecil, sedangkan pisau Watson
maupun mesin yang dapat memotong jaringan kulit perlapis (dermatom) digunakan
untuk luka bakar yang luas. Permukaan kulit yang dilakukan tindakan ini tidak
boleh melebihi 25% dari seluruh luas permukaan tubuh. Untuk memperkecil perdarahan
dapat dilakukan hemostasis, yaitu dengan tourniquet sebelum dilakukan
eksisi atau pemberian larutan epinephrine 1:100.000 pada daerah yang dieksisi.
Setelah dilakukan hal-hal tersebut, baru dilakukan “skin graft”.
Keuntungan dari teknik ini adalah didapatnya fungsi optimal dari kulit dan
keuntungan dari segi kosmetik. Kerugian dari teknik adalah perdarahan dengan
jumlah yang banyak dan endpoint bedah yang sulit ditentukan.
Eksisi fasial adalah teknik yang
mengeksisi jaringan yang terluka sampai lapisan fascia. Teknik ini digunakan
pada kasus luka bakar dengan ketebalan penuh (full thickness) yang
sangat luas atau luka bakar yang sangat dalam. Alat yang digunakan pada teknik
ini adalah pisau scalpel, mesin pemotong “electrocautery”. Adapun
keuntungan dan kerugian dari teknik ini adalah:
Keuntungan :
lebih mudah dikerjakan, cepat, perdarahan tidak banyak, endpoint yang
lebih mudah ditentukan
Kerugian :
kerugian bidang kosmetik, peningkatan resiko cedera pada saraf-saraf
superfisial dan tendon sekitar, edema pada bagian distal dari eksisi
2. Skin grafting
Skin grafting adalah
metode penutupan luka sederhana. Tujuan dari metode ini adalah:
a.
Menghentikan evaporate heat loss
b.
Mengupayakan agar proses penyembuhan terjadi sesuai dengan waktu
c.
Melindungi jaringan yang terbuka
Skin grafting harus
dilakukan secepatnya setelah dilakukan eksisi pada luka bakar pasien. Kulit
yang digunakan dapat berupa kulit produk sintesis, kulit manusia yang berasal
dari tubuh manusia lain yang telah diproses maupun berasal dari permukaan tubuh
lain dari pasien (autograft). Daerah tubuh yang biasa digunakan sebagai daerah
donor autograft adalah paha, bokong dan perut. Teknik mendapatkan kulit pasien
secara autograft dapat dilakukan secara split thickness skin graft atau full
thickness skin graft. Bedanya dari teknik – teknik tersebut adalah
lapisan-lapisan kulit yang diambil sebagai donor. Untuk memaksimalkan penggunaan
kulit donor tersebut, kulit donor tersebut dapat direnggangkan dan dibuat
lubang – lubang pada kulit donor (seperti jaring-jaring dengan perbandingan
tertentu, sekitar 1 : 1 sampai 1 : 6) dengan mesin. Metode ini disebut mess
grafting. Ketebalan dari kulit donor tergantung dari lokasi luka yang akan
dilakukan grafting, usia pasien, keparahan luka dan telah dilakukannya
pengambilan kulit donor sebelumnya. Pengambilan kulit donor ini dapat dilakukan
dengan mesin „dermatome‟ ataupun dengan manual dengan pisau Humbly atau
Goulian. Sebelum dilakukan pengambilan donor diberikan juga vasokonstriktor
(larutan epinefrin) dan juga anestesi.
Prosedur operasi skin grafting sering
menjumpai masalah yang dihasilkan dari eksisi luka bakar pasien, dimana
terdapat perdarahan dan hematom setelah dilakukan eksisi, sehingga pelekatan
kulit donor juga terhambat. Oleh karenanya, pengendalian perdarahan sangat
diperlukan. Adapun beberapa faktor yang mempengaruhi keberhasilan penyatuan
kulit donor dengan jaringan yang mau dilakukan grafting adalah:
a.
Kulit donor setipis mungkin
b.
Pastikan kontak antara kulit donor dengan bed
(jaringan yang dilakukan grafting), hal ini dapat dilakukan dengan cara :
c. Cegah
gerakan geser, baik dengan pembalut elastik (balut tekan)
d. Drainase
yang baik
e. Gunakan kasa
adsorben
Cara Pengkajian keperawatannya niih... :D
- Biodata
Terdiri atas nama, umur, jenis kelamin, pendidikan,
pekerjaan, alamt, tnggal MRS, dan informan apabila dalam melakukan pengkajian
klita perlu informasi selain dari klien. Umur seseorang tidak hanya
mempengaruhi hebatnya luka bakar akan tetapi anak dibawah umur 2 tahun
dan dewasa diatsa 80 tahun memiliki penilaian tinggi terhadap jumlah kematian
(Lukman F dan Sorensen K.C). data pekerjaan perlu karena jenis pekerjaan
memiliki resiko tinggi terhadap luka bakar agama dan pendidikan menentukan
intervensi ynag tepat dalam pendekatan
- Keluhan utama
Keluhan utama yang dirasakan oleh klien luka
bakar (Combustio) adalah nyeri, sesak nafas. Nyeri dapat disebabakna
kerena iritasi terhadap saraf. Dalam melakukan pengkajian nyeri harus
diperhatikan paliatif, severe, time, quality (p,q,r,s,t). sesak nafas yang
timbul beberapa jam / hari setelah klien mengalami luka bakardan disebabkan
karena pelebaran pembuluh darah sehingga timbul penyumbatan saluran nafas
bagian atas, bila edema paru berakibat sampai pada penurunan ekspansi paru.
- Riwayat penyakit sekarang
Gambaran keadaan klien mulai tarjadinya luka bakar,
penyabeb lamanya kontak, pertolongan pertama yang dilakuakn serta keluhan klien
selama menjalan perawatanketika dilakukan pengkajian. Apabila dirawat
meliputi beberapa fase : fase emergency (±48 jam pertama terjadi perubahan pola
bak), fase akut (48 jam pertama beberapa hari / bulan ), fase
rehabilitatif (menjelang klien pulang)
- Riwayat penyakit masa lalu
Merupakan riwayat penyakit yang mungkin pernah
diderita oleh klien sebelum mengalami luka bakar. Resiko kematian akan
meningkat jika klien mempunyai riwaya penyakit kardiovaskuler, paru, DM,
neurologis, atau penyalagunaan obat dan alkohol
- Riwayat penyakit keluarga
Merupakan gambaran keadaan kesehatan keluarga dan penyakit
yang berhubungan dengan kesehatan klien, meliputi : jumlah anggota keluarga,
kebiasaan keluarga mencari pertolongan, tanggapan keluarga mengenai masalah
kesehatan, serta kemungkinan penyakit turunan
- Pola ADL
Meliputi kebiasaan klien sehari-hari dirumah dan di RS
dan apabila terjadi perubahan pola menimbulkan masalah bagi klien. Pada
pemenuhan kebutuhan nutrisi kemungkinan didapatkan anoreksia, mual, dan muntah.
Pada pemeliharaan kebersihan badan mengalami penurunan karena klien tidak dapat
melakukan sendiri. Pola pemenuhan istirahat tidur juga mengalami gangguan. Hal
ini disebabkan karena adanya rasa nyeri .
- Riwayat psiko sosial
Pada klien dengan luka bakar sering muncul masalah
konsep diri body image yang disebabkan karena fungsi kulit sebagai kosmetik
mengalami gangguan perubahan. Selain itu juga luka bakar juga membutuhkan
perawatan yang laam sehingga mengganggu klien dalam melakukan aktifitas. Hal
ini menumbuhkan stress, rasa cemas, dan takut.
8. Aktifitas/istirahat:
Tanda: Penurunan
kekuatan, tahanan; keterbatasan rentang gerak pada area yang sakit; gangguan
massa otot, perubahan tonus.
9. Sirkulasi:
Tanda (dengan cedera luka bakar
lebih dari 20% APTT): hipotensi (syok); penurunan nadi perifer distal pada
ekstremitas yang cedera; vasokontriksi perifer umum dengan kehilangan nadi,
kulit putih dan dingin (syok listrik); takikardia (syok/ansietas/nyeri);
disritmia (syok listrik); pembentukan oedema jaringan (semua luka bakar).
- Integritas ego:
Gejala: masalah tentang keluarga,
pekerjaan, keuangan, kecacatan.
Tanda: ansietas, menangis,
ketergantungan, menyangkal, menarik diri, marah.
- Eliminasi:
Tanda: haluaran
urine menurun/tak ada selama fase darurat; warna mungkin hitam kemerahan bila
terjadi mioglobin, mengindikasikan kerusakan otot dalam; diuresis (setelah
kebocoran kapiler dan mobilisasi cairan ke dalam sirkulasi); penurunan bising
usus/tak ada; khususnya pada luka bakar kutaneus lebih besar dari 20% sebagai
stres penurunan motilitas/peristaltik gastrik.
- Makanan/cairan:
Tanda: oedema jaringan umum;
anoreksia; mual/muntah.
- Neurosensori:
Gejala: area batas; kesemutan.
Tanda: perubahan orientasi; afek, perilaku; penurunan
refleks tendon dalam (RTD) pada cedera ekstremitas; aktifitas kejang (syok
listrik); laserasi korneal; kerusakan retinal; penurunan ketajaman penglihatan
(syok listrik); ruptur membran timpanik (syok listrik); paralisis (cedera
listrik pada aliran saraf).
- Nyeri/kenyamanan:
Gejala: Berbagai nyeri; contoh luka bakar derajat
pertama secara eksteren sensitif untuk disentuh; ditekan; gerakan udara dan
perubahan suhu; luka bakar ketebalan sedang derajat kedua sangat nyeri;
smentara respon pada luka bakar ketebalan derajat kedua tergantung pada
keutuhan ujung saraf; luka bakar derajat tiga tidak nyeri.
- Pernafasan:
Gejala: terkurung dalam ruang
tertutup; terpajan lama (kemungkinan cedera inhalasi).
Tanda: serak; batuk mengii;
partikel karbon dalam sputum; ketidakmampuan menelan sekresi oral dan sianosis;
indikasi cedera inhalasi.
Pengembangan torak mungkin terbatas pada adanya luka
bakar lingkar dada; jalan nafas atau stridor/mengii (obstruksi sehubungan
dengan laringospasme, oedema laringeal); bunyi nafas: gemericik (oedema paru);
stridor (oedema laringeal); sekret jalan nafas dalam (ronkhi).
- Keamanan:
Tanda:
Kulit umum:
destruksi jaringan dalam mungkin tidak terbukti selama 3-5 hari sehubungan
dengan proses trobus mikrovaskuler pada beberapa luka. Area kulit tak terbakar
mungkin dingin/lembab, pucat, dengan pengisian kapiler lambat pada adanya
penurunan curah jantung sehubungan dengan kehilangan cairan/status syok.
Cedera api:
terdapat area cedera campuran dalam sehubunagn dengan variase intensitas panas
yang dihasilkan bekuan terbakar. Bulu hidung gosong; mukosa hidung dan mulut
kering; merah; lepuh pada faring posterior;oedema lingkar mulut dan atau
lingkar nasal.
Cedera kimia:
tampak luka bervariasi sesuai agen penyebab. Kulit mungkin coklat kekuningan
dengan tekstur seprti kulit samak halus; lepuh; ulkus; nekrosis; atau jarinagn
parut tebal. Cedera secara mum ebih dalam dari tampaknya secara perkutan dan
kerusakan jaringan dapat berlanjut sampai 72 jam setelah cedera.
Cedera listrik:
cedera kutaneus eksternal biasanya lebih sedikit di bawah nekrosis. Penampilan
luka bervariasi dapat meliputi luka aliran masuk/keluar (eksplosif), luka bakar
dari gerakan aliran pada proksimal tubuh tertutup dan luka bakar termal
sehubungan dengan pakaian terbakar. Adanya fraktur/dislokasi (jatuh, kecelakaan
sepeda motor, kontraksi otot tetanik sehubungan dengan syok listrik).
- Pemeriksaan fisik
a. keadaan umum
Umumnya penderita datang dengan keadaan kotor mengeluh
panas sakit dan gelisah sampai menimbulkan penurunan tingkat kesadaran
bila luka bakar mencapai derajat cukup berat
b. TTV
Tekanan darah menurun nadi cepat, suhu dingin,
pernafasan lemah sehingga tanda tidak adekuatnya pengembalian darah pada 48 jam
pertama
c. Pemeriksaan kepala dan leher
-
Kepala dan
rambut
Catat bentuk kepala, penyebaran rambut, perubahan
warna rambut setalah terkena luka bakar, adanya lesi akibat luka bakar, grade
dan luas luka bakar
-
Mata
Catat kesimetrisan dan kelengkapan, edema, kelopak
mata, lesi adanya benda asing yang menyebabkan gangguan penglihatan serta bulu
mata yang rontok kena air panas, bahan kimia akibat luka bakar
-
Hidung
Catat adanya perdarahan, mukosa kering, sekret,
sumbatan dan bulu hidung yang rontok.
-
Mulut
Sianosis karena kurangnya supplay darah ke otak, bibir
kering karena intake cairan kurang
-
Telinga
Catat bentuk, gangguan pendengaran karena benda asing,
perdarahan dan serumen
-
Leher
Catat posisi trakea, denyut nadi karotis mengalami
peningkatan sebagai kompensasi untuk mengataasi kekurangan cairan
d. Pemeriksaan thorak / dada
Inspeksi bentuk thorak, irama parnafasan, ireguler,
ekspansi dada tidak maksimal, vokal fremitus kurang bergetar karena cairan yang
masuk ke paru, auskultasi suara ucapan egoponi, suara nafas tambahan ronchi
e.
Abdomen
Inspeksi bentuk perut membuncit karena kembung,
palpasi adanya nyeri pada area epigastrium yang mengidentifikasi adanya
gastritis.
f.
Urogenital
Kaji kebersihan karena jika ada darah kotor / terdapat
lesi merupakantempat pertumbuhan kuman yang paling nyaman, sehingga potensi
sebagai sumber infeksi dan indikasi untuk pemasangan kateter.
g.
Muskuloskletal
Catat adanya atropi, amati kesimetrisan otot, bila
terdapat luka baru pada muskuloskleletal, kekuatan oto menurun karen nyeri
h.
Pemeriksaan neurologi
Tingkat kesadaran secara kuantifikasi dinilai dengan
GCS. Nilai bisa menurun bila supplay darah ke otak kurang (syok hipovolemik)
dan nyeri yang hebat (syok neurogenik)
i.
Pemeriksaan kulit
Merupakan pemeriksaan pada darah yang mengalami luka
bakar (luas dan kedalaman luka). Prinsip pengukuran prosentase luas uka bakar
menurut kaidah 9 (rule of nine lund and Browder) sebagai berikut :
|
BAG TUBUH
|
1 TH
|
2 TH
|
DEWASA
|
|
Kepala leher
|
18%
|
14%
|
9%
|
|
Ekstrimitas atas (kanan dan kiri)
|
18%
|
18%
|
18 %
|
|
Badan depan
|
18%
|
18%
|
18%
|
|
Badan belakang
|
18%
|
18%
|
18%
|
|
Ektrimitas bawah (kanan dan kiri)
|
27%
|
31%
|
30%
|
|
Genetalia
|
1%
|
1%
|
1%
|
Pengkajian kedalaman luka bakar
dibagi menjadi 3 derajat (grade). Grade tersebut ditentukan berdasarkan pada
keadaan luka, rasa nyeri yang dirasanya dan lamanya kesembuhan luka
Dx Keperawatannya?? :o
1. Nyeri
akut berhubungan dengan kerusakan kulit atau jaringan .
Kriteria hasil :
1)
Menyatakan nyeri berkurang atau terkontrol
2)
Menunjukkan ekspresi wajah atau postur tubuh rileks
3)
Berpartisipasi dalam aktivitas dari tidur atau istirahat dengan tepat
Intervensi :
1) Tutup
luka sesegera mungkin, kecuali perawatan luka bakar metode pemejanan pada udara
terbuka
Rasional :
Suhu berubah dan tekanan udara dapat menyebabkan nyeri
hebat pada pemajanan ujung saraf.
2) Ubah
pasien yang sering dan rentang gerak aktif dan pasif sesuai indikasi
Rasional :
Gerakan dan latihan menurunkan kekuatan sendi dan
kekuatan otot tetapi tipe latihan tergantung indikasi dan luas cedera.
3)
Pertahankan suhu lingkungan nyaman, berikan lampu penghangat dan penutup tubuh
Rasional :
Pengaturan suhu dapat hilang karena luka bakar mayor,
sumber panas eksternal perlu untuk mencegah menggigil.
4) Kaji
keluhan nyeri pertahankan lokasi, karakteristik dan intensitas (skala 0-10)
Rasional :
Nyeri hampir selalu ada pada derajat beratnya,
keterlibatan jaringan atau kerusakan tetapi biasanya paling berat selama
penggantian balutan dan debridement.
5) Dorong
ekspresi perasaan tentang nyeri
Rasional :
Pernyataan memungkinkan pengungkapan emosi dan dapat
meningkatkan mekanisme koping.
6) Dorong
penggunaan tehnik manajemen stress, contoh relaksasi, nafas dalam, bimbingan
imajinatif dan visualisasi.
Rasional :
Memfokuskan kembali perhatian, memperhatikan relaksasi
dan meningkatkan rasa control yang dapat menurunkan ketergantungan farmakologi.
7)
Kolaborasi pemberian analgetik
Rasional :
Dapat menghilangkan nyeri
2. Kerusakan
integritas kulit berhubungan dengan trauma
Kerusakan permukaan kulit karena destruksi lapisan
kulit
Kriteria Hasil :
1)
Menunjukkan regenerasi jaringan
2) Mencapai
penyembuhan tepat waktu pada area luka bakar
Intervensi :
1) Kaji
atau catat ukuran warna kedalaman luka, perhatikan jaringan metabolik dan
kondisi sekitar luka
Rasional :
Memberikan informasi dasar tentang kebutuhan penanaman
kulit dan kemungkinan petunjuk tentang sirkulasi pada area grafik.
2) Berikan
perawatan luka bakar yang tepat dan tindakan control infeksi
Rasional :
Menyiapkan jaringan tubuh untuk penanaman dan
menurunkan resiko infeksi.
3. Resiko
tinggi kekurangan volume cairan berhubungan dengan kehilangan cairan melalui
rute abnormal luka.
Kriteria Hasil :
Menunjukkan perbaikan keseimbangan cairan dibuktikan
oleh haluaran urine individu, tanda-tanda vital stabil, membran mukosa lembab.
Intervensi :
1) Awasi
tanda-tanda vital, perhatikan pengisian kapiler dan kekuatan nadi
perifer.
Rasional :
Memberikan pedoman untuk penggantian cairan dan
mengkaji respon kardiovaskuler .
1) Awasi
haluaran urine dan berat jenis, observasi warna dan hemates sesuai indikasi
Rasional :
Secara umum penggantian cairan harus difiltrasi untuk
meyakinkan rata-rata haluaran urine 30-50 ml / jam (pada orang dewasa). Urine
bisa tampak merah sampai hitam pada kerusakan otot massif sehubungan dengan
adanya darah dan keluarnya mioglobin.
2)
Perkirakan drainase luka dan kehilangan yang tak tampak
Rasional :
Peningkatan permeabilitas kapiler,
perpindahan protein, proses inflamasi dan kehilangan melalui evaporasi besar
mempengaruhi volume sirkulasi dan haluaran urine, khususnya selama 24-72 jam
pertama setelah terbakar.
3) Timbang
berat badan tiap hari
Rasional :
Pergantian cairan tergantung pada berat badan pertama
dan perubahan selanjutnya. Peningkatan berat badan 15-20% pada 72 jam pertama
selama pergantian cairan dapat diantisipasi untuk mengembalikan keberat sebelum
terbakar kira-kira 10 hari setelah terbakar.
4) Selidiki
perubahan mental
Rasional :
Penyimpangan pada tingkat kesadaran dapat
mengindikasikan ketidakadekuatan volume sirkulasi atau penurunan perfusi
serebral.
5)
Observasi distensi abdomen, hematemesess, feses hitam, hemates drainase NG dan
feses secara periodik.
Rasional :
Stress (curling) ulkus terjadi pada setengah dan semua
pasien pada luka bakar berat (dapat terjadi pada awal minggu pertama).
6)
Kolaborasi kateter urine
Rasional :
Memungkinkan observasi ketat fungsi ginjal dan
menengah stasis atau reflek urine, potensi urine dengan produk sel jaringan
yang rusak dapat menimbulkan disfungsi dan infeksi ginjal.
4. Resiko
tinggi terhadap infeksi berhubungan dengan pertahanan primer tidak adekuat ;
kerusakan perlindungan kulit
Kriteria Hasil :
Tidak ada tanda-tanda infeksi :
Intervensi :
1)
Implementasikan tehnik isolasi yang tepat sesuai indikasi
Rasional :
Tergantung tipe atau luasnya luka untuk menurunkan
resiko kontaminasi silang atau terpajan pada flora bakteri multiple.
2) Tekankan
pentingnya tehnik cuci tangan yang baik untuk semua individu yang datang kontak
ke pasien
Rasional : Mencegah kontaminasi silang
3) Cukur
rambut disekitar area yang terbakar meliputi 1 inci dari batas yang terbakar
Rasional : Rambut media baik untuk pertumbuhan bakteri
4) Periksa
area yang tidak terbakar (lipatan paha, lipatan leher, membran mukosa )
Rasional :
Infeksi oportunistik (misal : Jamur) seringkali terjadi
sehubungan dengan depresi sistem imun atau proliferasi flora normal tubuh
selama terapi antibiotik sistematik.
5)
Bersihkan jaringan nekrotik yang lepas (termasuk pecahnya lepuh) dengan gunting
dan forcep.
Rasional : Meningkatkan penyembuhan
6)
Kolaborasi pemberian antibiotik
Rasional : Mencegah terjadinya infeksi
5. Kerusakan
mobilitas fisik berhubungan dengan penurunan kekuatan dan ketahanan
Kriteria Hasil :
Menyatakan dan menunjukkan keinginan berpartisipasi
dalam aktivitas, mempertahankan posisi, fungsi dibuktikan oleh tidak adanya
kontraktor, mempertahankan atau meningkatkan kekuatan dan fungsi yang sakit dan
atau menunjukkan tehnik atau perilaku yang memampukan aktivitas.
Intervensi :
1) Pertahankan
posisi tubuh tepat dengan dukungan atau khususnya untuk luka bakar diatas
sendi.
Rasional :
1) Meningkatkan
posisi fungsional pada ekstermitas dan mencegah kontraktor yang lebih mungkin
diatas sendi.
2) Lakukan latihan
rentang gerak secara konsisten, diawali pasif kemudian aktif
Rasional :
Mencegah secara progresif, mengencangkan jaringan
parut dan kontraktor, meningkatkan pemeliharaan fungsi otot atau sendi dan
menurunkan kehilangan kalsium dan tulang.
3) Instruksikan dan
Bantu dalam mobilitas, contoh tingkat walker secara tepat.
Rasional : Meningkatkan keamanan ambulasi
6.
Perubahan nutrisi kurang dari kebutuhan tubuh berhubungan dengan status
hipermetabolik
Kriteria Hasil :
Menunjukkan pemasukan nutrisi adekuat untuk memenuhi kebutuhan
metabolik dibuktikan oleh berat badan stabil atau massa otot terukur,
keseimbangan nitrogen positif dan regenerasi jaringan.
Intervensi :
1) Auskultasi bising
usus, perhatikan hipoaktif atau tidak ada bunyi
Rasional :
Ileus sering berhubungan dengan periode pasca luka
bakar tetapi biasanya dalam 36-48 jam dimana makanan oral dapat dimulai.
2) Pertahankan jumlah
kalori berat, timbang BB / hari, kaji ulang persen area permukaan tubuh terbuka
atau luka tiap minggu.
Rasional :
Pedoman tepat untuk pemasukan kalori tepat, sesuai
penyembuhan luka, persentase area luka bakar dievaluasi untuk menghitung bentuk
diet yang diberikan dan penilaian yang tepat dibuat.
3) Awasi massa otot
atau lemak subkutan sesuai indikasi
Rasional :
Mungkin berguna dalam memperkirakan perbaikan tubuh
atau kehilangan dan keefektifan terapi.
4) Berikan makan dan
makanan sedikit dan sering
Rasional :
Membantu mencegah distensi gaster atau ketidaknyamanan
dan meningkatkan pemasukan.
7. Resiko
tinggi terhadap perubahan perfusi jaringan berhubungan dengan interupsi aliran
darah.
Intervensi :
1) Tinggikan
ekstermitas yang sakit dengan tepat
Rasional :
Meningkatkan sirkulasi sistematik atau aliran baik
vena dan dapat menurunkan odema atau pengaruh gangguan lain yang mempengaruhi
konstriksi jaringan oedema.
2) Pertahankan
penggantian cairan
Rasional : Memaksimalkan volume sirkulasi dan perfusi
jaringan
8. Ansietas
berhubungan dengan krisis situasi : kecacatan .
Kriteria Hasil :
1) Menyatakan
kesadaran, perasaan dan menerimanya dengan cara sehat
2) Mengatakan ansietas
atau ketakutan menurun sampai tingkat yang dapat ditangani.
3) Menunjukkan
ketrampilan pemecahan masalah, penggunaan sumber yang efektif.
Intervensi :
1) Berikan penjelasan
dengan sering dan informasi tentang prosedur perawatan
Rasional :
Pengetahuan apa yang diharapkan menurunkan ketakutan
dan ansietas, memperjelas kesahalan konsep dan meningkatkan kerjasama.
2) Libatkan pasien atau
orang terdekat dalam proses pengambilan keputusan kapanpun mungkin
Rasional :
Meningkatkan rasa kontrol dan kerjasama menurunkan
perasaan tak berdaya atau putus asa
3) Dorong pasien untuk
bicara tentang luka bakar bila siap
Rasional :
Pasien perlu membicarakan apa yang terjadi
terus-menerus untuk membuat beberapa rasa terhadap situasi apa yang menakutkan.
4) Jelaskan pada
pasien apa yang terjadi. Berikan kesempatan untuk bertanya dan berikan jawaban
terbuka atau jujur.
Rasional :
Pertanyaan kompensasi menunjukkan realitas situasi
yang dapat membantu pasien atau orang terdekat menerima realita dan mulai
menerima apa yang terjadi.
9. Gangguan
citra tubuh berhubungan krisis situasi kecacatan.
Kriteria Hasil :
1) Menyatakan
penerimaan situasi diri
2) Bicara dengan
keluarga atau orang terdekat tentang situasi perubahan yang terjadi.
3) Membuat tujuan realitas
atau rencana untuk masa depan
4) Memasukkan perubahan
dalam konsep diri tanpa harga diri negatif
Intervensi :
1) Kaji makna
kehilangan atau perubahan pada pasien atau orang terdekat
Rasional :
Episode traumatik mengakibatkan perubahan tiba-tiba,
tak diantisipasi membuat perasaan kehilangan aktual yang dirasakan.
2) Bersikap realistik
dan positif selama pengobatan pada penyuluhan kesehatan dan menyusun tujuan
dalam keterbatasan.
Rasional :
Meningkatkan kepercayaan dan mengadakan hubungan baik
antara pasien dan perawat.
3) Berikan harapan
dalam parameter situasi individu, jangan memberikan keyakinan yang salah.
Rasional :
Meningkatkan pandangan positif dan memberikan
kesempatan untuk menyusun tujuan dan rencana untuk masa depan berdasarkan
realitas.
DAFTAR
PUSTAKA
Doengoes, M.E., 2000, Rencana Asuhan Keperawatan, EGC, Jakarta.
Johnson, M., et all.
2000. Nursing Outcomes Classification (NOC) Second Edition. New Jersey:
Upper Saddle River
Mc Closkey, C.J., et all.
1996. Nursing Interventions Classification (NIC) Second Edition. New
Jersey: Upper Saddle River
Santosa, Budi. 2007. Panduan
Diagnosa Keperawatan NANDA 2005-2006. Jakarta: Prima Medika
Brunner & Suddart. 2002. Buku
Ajar Keperawatan Medikal Bedah. Vol 3. Jakarta: EGC
Ahmadsyah I, Prasetyono
TOH. 2005. Luka. Dalam: Sjamsuhidajat R, de Jong W, editor. Buku ajar
ilmu bedah. Edisi 2. Jakarta: Penerbit Buku Kedokteran EGC
Crowin,E.J.2003. Buku Saku
Patofisiologi. Jakarta: EGC.
Moenadjat Y. 2003. Luka
bakar. Edisi 2. Jakarta: Balai Penerbit FKUI; 2003.
Sjamsudiningrat, R &
Jong. 2004. Buku Ajar Ilmu Bedah. Edisi II. Jakarta: EGC
Heimbach DM, Holmes JH.
Burns. In: Brunicardi FC, Andersen DK, Billiar TR, Dunn DL, Hunter JG, Pollock
RE, editors. 2007. Schwartz‟s principal surgery. 8th ed. USA: The McGraw-Hill
Companies
Masoenjer,dkk. 2002. Kapita
Selekta Kedokteran. FKUI. Jakarta : Media Aeuscullapius
Huddak & Gallo. 2006. Keperawatan
Kritis Pendekatan Holistik. Jakarta: EGC.
.jpg)

Comments